Molti addetti marketing mi chiedono quale sia effettivamente il vero punto di forza della marketing automation.
La risposta non è semplice perchè sono davvero tanti i vantaggi concreti che una piattaforma di marketing automation può portare ad un team di marketing, incaricato di produrre periodicamente campagne efficaci e performanti.
Ascolta questo articolo in versione podcast cliccando qui sotto!
Ascolta “NURTIGO #10 // Vantaggi marketing del workflow automation” su Spreaker.
Provo ad elencarli brevemente:
- riduzione del tempo speso in attività di marketing ripetitive e “time-consuming”
- maggior facilità nel produrre moduli di contatto, landing pages e altri digital touchpoint senza la necessità di richiedere l’intervento dell’IT
- visione molto più concreta e in real-time sul rendimento delle campagne e delle fonti di lead
- maggior efficacia nell’implementare una comunicazione personalizzata sulla base degli interessi reali degli utenti
Queste sicuramente sono alcune delle feature più significative, ma il vero punto di forza della marketing automation risiede a mio avviso nella possibilità di creare flussi automatizzati di azioni basati sulle decisioni degli utenti.
E’ questo l’aspetto tecnologico che lascia tutti a bocca aperta, il superman che permette di tradurre in azioni concrete e automatizzate quelle tipologie di intervento che soltanto le nostre capacità intellettive sono in grado di ideare.
Mi riferisco a domande del tipo
Ad un utente che visita quella pagina, quale approfondimento invieresti?
Ad un cliente che compila quel modulo di richiesta informazioni, quale altre informazioni richiederesti?
Ad un navigatore che scarica quella risorsa, quale banner mostreresti?
Sono tutte tipologie di azioni che per essere eseguite tutte, sempre e con la giusta tempestività richiederebbero un esercito di addetti costantemente all’opera.
E sono le stesse domande che ci poniamo quando, anche su carta, disegniamo un workflow (termine informatico per indicare un flusso, una sequenza di azioni e decisioni) che poi grazie alla nostra piattaforma di marketing automation tradurremo in realtà.
Ma cos’è un workflow?
Un workflow, anche detto flusso di lavoro, è una sequenza di operazioni utili a definire un processo che possa essere ripetuto dalle persone o da sistemi automatizzati.
Al suo interno può prevedere:
- azioni da svolgere secondo percorsi predefiniti
- decisioni
- tempistiche
- attori coinvolti
- integrazioni di informazioni e strumenti
Gli ambiti di applicazione dei workflow sono vari e a livello informatico sono stati impiegati nella definizione di processi di automazione, in quelli strategico-decisionali (bpm) e anche nella gestione delle attività editoriali (workflow di approvazione).
Solo recentemente, grazie alla marketing automation, è stato possibile utilizzare questa metodologia anche nel marketing per rendere automatizzate moltissime tipologie di operazioni che se svolte manualmente risulterebbero quasi impossibili da svolgere con la dovuta attenzione e tempestività.
Con la marketing automation quindi i workflow vengono applicati alla gestione delle campagne.
Si tratterà di processi dinamici i cui percorsi varieranno in base alle decisioni ed azioni degli utenti: se un utente apre la mail seguirà un percorso e riceverà alcuni contenuti, se non lo fa seguirà un altro processo prestabilito.
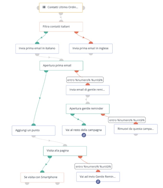
Generalmente vengono rappresentati tramite diagrammi, detti appunto workflow diagram che rappresentano le sequenze di operazioni e le condizioni che ne determinano l’esecuzione.
Esempi di Workflow automation
Un centro fitness può utilizzare uno strumento di marketing automation per comunicare ai clienti informazioni promozionali (quali il rinnovo o attività quali “porta un amico”) e “informazioni utili” con l’obiettivo di incrementare i tassi di retention (info su nuove attività, partnership, collaborazioni del centro con trainer o altre realtà).
I vantaggi dati dall’implementazione di un workflow
- Tempo: Vengono drasticamente ridotti i tempi utilizzati per fare attività di retention e promozione, grazie all’automazione dei processi che, una volta pianificati, si sviluppano autonomamente.
- Monitoraggio: la reportistica avanzata permette di avere una visione di insieme in tempo reale della efficacia delle campagne (chi apre la mail, chi apre un link,:..) dando molte informazioni utili alla strategia aziendale.
- Efficienza: in qualsiasi momento possono essere pianificati ulteriori workflow, con livelli di complessità diversi o esigenze ed obiettivi specifici. Le attività possono essere gestite secondo logiche prestabilite di urgenza o priorità.
- Controllo: la workflow automation permette, grazie alla definizione dei flussi di lavoro, di ridurre la possibilità di commettere errori.
Nurtigo permette di pianificare ed implementare un workflow diagram secondo logiche stabilite dall’azienda e le azioni degli utenti.
Questo è il vero punto di forza della marketing automation: poter agire tempestivamente sulla base delle scelte degli utenti.
Il workflow è soltanto uno degli asset vincenti di un software di sales & marketing automation. Se vuoi scoprire quali altri strumenti puoi dare al tuo team di marketing, scarica il nostro e-book gratuito. Ti spiegheremo, attraverso 7 domande e risposte, quali sono gli asset vincenti in un mercato digitale in continuo divenire.
Immagine di copertina: Idea vettore creata da stories – it.freepik.com



